Estos son los nombres que mandan ahora en el PP
Casado reorganiza la dirección del partido: Álvarez de Toledo, nueva portavoz en el Congreso.

¡Cambios en Génova 13! El presidente del Partido Popular, Pablo Casado, ha convocado este martes a toda su cúpula con sorpresa incluida y les ha trasladado los nombres de los que van a mandar a partir de ahora.
De esta manera, el líder del PP entierra definitivamente al ‘marianismo’ con nombres que no dejarán a nadie indiferente: desde Cayetana Álvarez de Toledo hasta Javier Maroto pasando por Pablo Montesinos.
Este ha sido el resultado. ¡Cotillea todos los nombres!

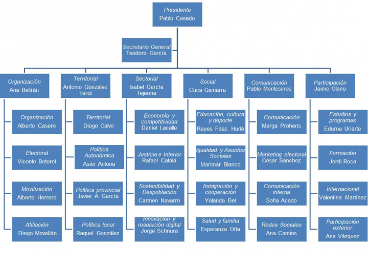
Presidencia: Pablo Casado
Secretario General: Teodoro García
Organización: Ana Beltrán
- Organización: Alberto Casero
- Electoral: Vicente Betoret
- Movilización: Alberto Herrero
- Afiliación: Diego Movellán
Territorial: Antonio Gonzalez Terol
- Territorial: Diego Calvo
- Política Autonómica: Asier Antona
- Política Provincial: Javier Aureliano García
- Política Local: Raquel González
Sectorial: Isabel García Tejerina
- Economía y competitividad: Daniel Lacalle
- Justicia e interior: Rafael Catalá
- Sostenibilidad y Despoblación: Carmen Navarro
- Innovación y resolución digital: Jorge Schnura
Social: Cuca Gamarra
- Educación, cultura y deporte: Reyes Fdez. Hurlé
- Igualdad y Asuntos Sociales: Marimar Blanco
- Inmigración y cooperación: Yolanda Bel
- Salud y familia: Esperanza Oña
Comunicación: Pablo Montesinos
- Comunicación: Marga Prohens
- Marketing electoral: César Sánchez
- Comunicación interna: Sofía Acedo
- Redes Sociales: Ana Camins
Participación: Jaime Olano
- Estudios y programas: Edurne Uriarte
- Formación: Jordi Roca
- Internacional: Valentina Martínez
- Participación exterior: Ana Vázquez
Congreso:
Portavoz: Cayetana Álvarez de Toledo
Secretario General: Guillermo Mariscal
Senado:
Portavoz: Javier Maroto
Secretaria General: Salomé Pradas
Parlamento Europeo:
Portavoz: Dolors Montserrat
Secretario General: Esteban González
Comité Electoral:
Presidenta: Belén Hoyo
Secretario General: Jose Antonio Bermúdez
Comité de Derechos y Garantías:
Presidenta: Andrea Levy
Secretaria General: Isabel Borrego
